Multi-Agent ai automation
RaiyanBOT transforms the way businesses operate by bringing multi-agent workflow AI automation to life. Our intelligent platform helps you to build, deploy, and connect Agentic AI chatbots that adapt to your workflow. RaiyanBOT is designing and developing a multi-agent autonomous system to handle the entire content of lifecycle from research to publication as well as customer support multi-agent bot AI-to-Human escalation workflow with human loop.
Why multi-agent collaboration?
Traditional AI models are limited to performing one task at a time, such as generating text or analyzing data. Multi-agent systems, however, distribute tasks among specialized AIs. RaiyanBOT, multi-agent workflows impact on businesses:
– Reduce content creation time by 70%
– Ensure consistent quality
– Boost SEO rankings and engagement rates
– Reduce operational cost
– Enhance content accuracy and coherence
– Automate repetitive and data-driven tasks
LangGraph-Powered Architecture
RaiyanBOT uses a LangGraph-driven architecture that organizes AI tasks into connected nodes, making every step transparent, controlled, and repeatable. Each node represents an agent with a specific role, allowing the workflow to move intelligently between reasoning, retrieval, validation, and human review. This structured flow ensures accuracy, safety, and predictable outcomes across all automated processes. … Learn How to build LangGraph Workflow
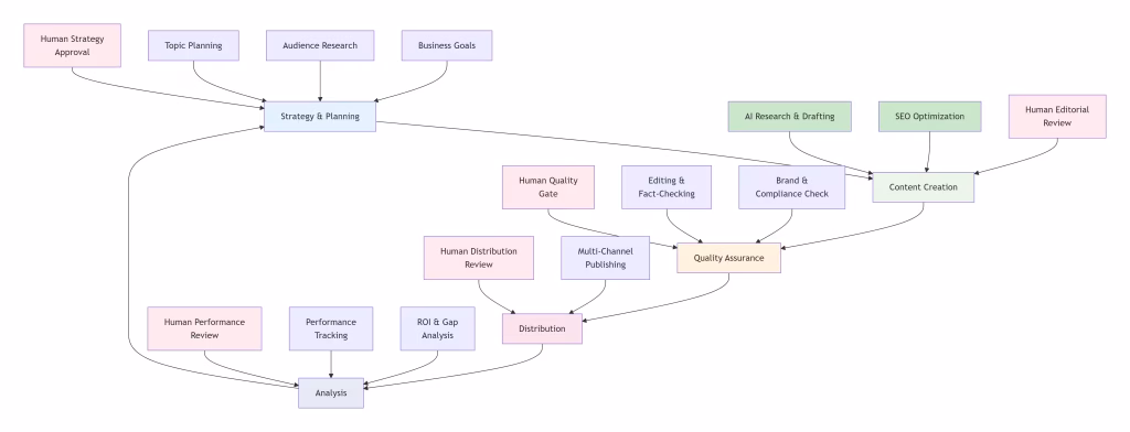
How Raiyanbot agent works
At Kamrun Analytics, RaiyanBOT AI system automates the entire content lifecycle—guided by a built-in human-in-the-loop workflow to ensure accuracy, quality, and trust. Our AI plans each step, researches topics, develops structured content, and refines tone and style using the same multi-agent logic we apply in our enterprise chatbots and automation projects. Human review is applied at key decision points to maintain brand standards and strategic alignment. ...More Gen AI Unlock the Future
RaiyanBOT Powered by LangGraph: Human-Supervised Agent
RaiyanBOT platform, built on LangGraph, creates an assisted content workflow where human strategists lead and AI enables. The system provides data-driven research and SEO optimization tools. While ensuring all final content is crafted, edited, and approved by human experts to guarantee originality, quality, and full AdSense compliance. This human-supervised approach delivers scalable, authoritative content that ranks well while maintaining strict adherence to platform policies and advertiser-friendly standards. ….More Human-in-the-loop AI
RAG-Driven Intelligence Inside RaiyanBOT
RAG + Human-in-the-Loop ensures every AI response is accurate, trustworthy, and contextually relevant. The RAG (Retrieval-Augmented Generation) pipeline pulls information from verified sources, providing a strong factual foundation. Then, human oversight reviews, edits, and approves outputs, correcting errors and maintaining quality. This combination prevents misinformation, reduces AI “hallucinations,” and guarantees safe, high-quality results. For users, it means reliable answers, smarter automation, and confidence that every response is fact-checked and compliant. By blending cutting-edge AI with human expertise, RaiyanBOT delivers efficiency without compromising accuracy or trustworthiness. …. Learn more How RAG Works
RaiyanBOT’s RAG pipeline retrieves relevant information from verified sources and blends with real-time reasoning for precise, context-rich answers. This structured workflow reduces hallucination, improves accuracy, and ensures every response is grounded in trusted data—creating a dependable AI experience backed by human review and quality control.
Key Benefits of RAG
Improved Accuracy – RAG retrieves relevant information from trusted sources, reducing AI hallucinations.
Contextual Responses – By combining retrieved knowledge with generation, answers are more precise and context-aware.
Up-to-Date Information – RAG can pull from the latest datasets, making AI outputs timely and relevant.
Scalable Knowledge Use – Large knowledge bases can be queried efficiently, supporting complex workflows.
Enhanced Trust & Compliance – Coupled with human review, RAG ensures outputs are safe, fact-checked, and advertiser-friendly.
Knowledge Base AI and RAG (Retrieval-Augmented Generation) turn static data into practical intelligence by combining search, retrieval, and reasoning inside one workflow. When a user asks a question, the system scans vector databases, embeddings, and indexed documents to retrieve the most relevant information. This retrieved knowledge is then fused with the model’s reasoning abilities to generate precise, context-aware answers.
Technically, this reduces hallucinations, improves accuracy, and ensures that outputs stay aligned with verified sources instead of relying on model memory alone. For general users, it means faster insights, more reliable responses, and AI that can reference facts the same way a human expert would.
By converting raw data into real-time, trustworthy decisions, RAG transforms information into operational power for businesses, automation systems, and everyday users. AI Automation and intelligent Bot
Multi-agent systems streamline Exploratory Data Analysis (EDA) by assigning different analytical tasks to specialized agents. One agent cleans and preprocesses data, another detects patterns and correlations, while a third generates visual summaries. Additional agents validate findings, check data quality, and flag anomalies. Together, they automate repetitive steps, reduce human error, and accelerate insight discovery. By coordinating through a shared workflow, multi-agent AI can explore large datasets, highlight key trends, and surface actionable insights faster than manual analysis. The result is a clearer, more accurate understanding of data that supports better decisions and smarter business strategies.…. More Multi-Agent & Productivity
Raiyanbot bridging the gap with customers.
connect anytime. anywhere.
RaiyanBOT bridges the gap between businesses and customers by delivering seamless, real-time support anytime, anywhere. Powered by advanced AI, it enables instant, 24/7 engagement across all platforms, turning customer service into a smooth and accessible experience. With personalized responses and smart automation, RaiyanBOT helps businesses stay connected, improve satisfaction, and provide solutions globally—day or night. …. Learn more Agentic AI for Small Businesses
RaiyanBOT improves customer Engagement & LEAD
RaiyanBOT Conversational AI answers customer questions by relying entirely on your uploaded content, ensuring accurate, trusted, and brand-aligned responses. Using a secure Knowledge Base and Retrieval-Augmented Generation (RAG), RaiyanBOT scans your documents, guides, FAQs, and policies to deliver precise answers without guessing or pulling information from the internet. Customers receive instant, personalized support based on the exact data you provide, improving consistency and reducing support workload. This approach helps businesses maintain control over messaging, enhance customer satisfaction, and offer reliable self-service assistance. RaiyanBOT turns your content into a powerful, AI-driven support system that works 24/7. AI Automation & Intelligent Bot
AI-Powered Content Development for Businesses
Grow your online presence effortlessly with our monthly AI-driven content development service. We create research-backed, SEO-optimized blog posts designed to increase visibility, attract customers, and build authority in your niche. Each article includes advanced research, semantic SEO, custom hero images, and clean WordPress formatting—delivered consistently every month.
Whether you’re a small business starting fresh or a growing brand needing steady content, our AI-powered workflow ensures quality, speed, and affordability.
Explore how our Generative AI solutions work →
Major Benefits of RaiyanBOT conversational ai
24/7 Support: RaiyanBOT can interact with visitors around the clock, providing immediate responses to inquiries and support requests at any time of day.
Scalability: We able to handle thousands of conversations simultaneously, allowing businesses to scale their customer service or sales efforts without an increase in support staff.
Reduced Cost: By automating routine tasks and conversations, AI chatbots can significantly reduce operational costs associated with human agents, including training, salaries, and infrastructure expenses.
Customer Experience: Chatbots provide consistent responses to queries, ensuring that all users receive the same high-quality support, which can enhance customer satisfaction and brand reputation.
Personal Recommendation: AI chatbots can analyze user data and behavior to provide personalized recommendations, responses, and services, enhancing user engagement and satisfaction by making interactions more relevant.
Reduced Error: Automated responses eliminate the possibility of human error in customer service, ensuring accurate information is provided consistently.
